加强市县法治建设,是确保全面依法治市各项部署要求落地落实的关键,是推进基层治理体系和治理能力现代化的重要保障。
自去年被省委依法治省办确定为市县法治建设规范化先行点以来,江门结合本地实际,先后印发《江门市进一步加强市县法治建设的实施方案》《江门市开展市县法治建设规范化先行点建设工作方案》,扎实推进市县法治建设。
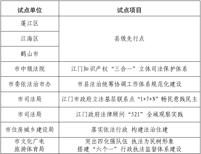
近日,江门以市委依法治市办工作规范化为着力点,在立法、执法、司法、守法各环节一体发力,推出市县法治建设规范化先行试点项目9个,其中县级先行点3个、市直单位试点项目6个,以点带面,全力推动市县法治建设规范化建设先行点工作。

各试点项目的工作抓手与特点
1.县级先行点
重点探索依法治县办工作流程体系化规范化建设、镇街综合行政执法规范化建设、外来务工人员及青少年普法宣传教育等工作,并结合辖区法治建设情况自选项目。
2.江门知识产权“三合一”立体司法保护体系
以广州知识产权法院江门巡回审判法庭实质化运行为依托,实行知识产权民事、刑事、行政案件“三合一”全面集中管辖审判,实现广州知识产权法院江门巡回审判法庭、市中级法院知识产权巡回审判庭、江海法院知识产权法庭“三合一”集中运营,通过建立完善多部门协同合作保护网络、延伸审判职能升级优质司法服务等途径,提升知识产权司法保护质效。
3.市县法治统筹协调工作体系规范化建设
进一步完善依法治市办的统筹协调规则和管理办法,将办公室日常工作流程进行系统总结、固化提升,形成制度、指引、流程图等文件汇编和工作办法,并推广至县镇两级法治统筹部门,逐步构建起体系化规范化的依法治市县办公室系统。
4.江门市政府立法基层联系点“1+7+N”畅民意践民主
围绕广泛性和代表性两个关键考察政府立法基层联系点。坚持内涵式发展、精细化管理的建设模式,加强培训指导,完善工作机制,规范内部运作。指导各联系点根据自身实际和优势,多途径多方式征集立法意见和开展普法宣传。探索市政府立法基层联系点与全国人大法工委江海基层立法联系点、省政府立法基层联系点联动对接机制。
5.江门政府法律顾问“521”全域观察实践
组建的政府法律顾问工作观察团,分领域分站点走进市、县(市、区)、镇(街道)三级政府、部门及重大项目现场,采取清单调查、抽样检查等5种方式开展观察,通过观察调研、统计复盘2个阶段,组织开展1场观察研讨会,形成观察报告,总结政府法律顾问工作发展现状和发展方向。
6.落实依法行政 构建法治住建
从政府职能依法全面履行、依法行政制度体系完善、重大行政决策科学民主合法等8名方面进行规范化建设,健全完善《江门市住房和城乡建设局行政规范性文件内部流程管理规定》《全市住建系统行政执法规范用语指引(试行)》等制度文件,梳理形成标准化规范化工作体系。
7.突出四化强队伍 执法为民树形象 搭建“六个一”行政执法监督体系建设
深入开展文化市场综合行政执法改革,从开展一轮执法培训、一次行政处罚案例分析、一次案卷评查活动、一次执法练兵活动、一次文化市场对口交流协作活动、一次文化市场宣传教育活动等方面搭建行政执法监督体系,推动实现市和市辖区“同城一支队伍办案”,全面加强行政执法人员的监督、管理,提升执法队伍办案水平。
下一步,江门将加强对试点工作的统筹协调和推动落实,深化各试点项目单位的思想认识,增强工作责任感和使命感,挖掘提炼试点项目的亮点和特色做法,确保市县法治建设规范化先行点工作取得实效。




粤公网安备 44070302000670

