为深入贯彻落实习近平法治思想,持续推进法治江门建设更加符合民情、贴近民意、惠及民众,全力提升群众法治获得感和满意度,7月27日,江门市第二届“十大法治惠民实事项目”评选结果出炉。省委依法治省办秘书处处长罗耀贤,市人大常委会副主任、市委全面依法治市委员会立法协调小组组长钟军,市委依法治市办副主任、市司法局局长芶晓彤,市委政法委副书记、市委依法治市办副主任周修涌等同志参加现场评议活动。

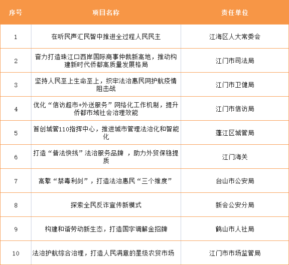
此次参加评议的15家单位,涵盖了立法、司法机关、行政执法任务较重的单位和群众团体。经过实地考察、网络投票、现场集中评议等环节,江海区人大常委会《在听民声汇民智中推进全过程人民民主》等10个项目获评“十大法治惠民实事项目”,恩平市人民法院《创新“邑侨邑路”涉侨多元解纷模式,以法治护侨益暖侨心》等5个项目获评“十大法治惠民实事提名项目”。此外,江门市妇联、台山市委依法治市办、开平市委依法治市办获评“优秀组织奖”。

2021年我市首次在全市开展法治惠民实事项目评选活动,今年是第二次评选。本次参选项目各具特色,既有精准聚焦立法全过程民主、打造珠江口西岸国际商事仲裁新高地和用法治方式治理疫情防控,也有优化“信访超市+外送服务”、城市管理法治化及普法快线服务品牌,还有高擎“禁毒利剑”、探索全民反诈宣传新模式、构建劳动调解新生态以及打造人民满意的星级农贸市场等群众关心、社会关注的热点问题,从各领域提出了具体的解决方案和措施,以“小切口”带动“大变化”,充分展现新时代法治江门建设新气象。

下一步,市委依法治市办将围绕落实省委“1310”具体部署和市委“1+6+3”工作安排,贯彻实施法治建设“一规划两纲要”,紧扣新时代人民群众对法治建设的新需求新期待,持续打造法治惠民特色品牌,全力推动法治江门建设上新水平,以高质量法治服务和保障新时代侨都高质量发展。
江门市第二届
“十大法治惠民实事项目”

江门市第二届
“十大法治惠民实事提名项目”

江门市第二届法治惠民实事项目
评选活动优秀组织奖
江门市妇联
台山市委依法治市办
开平市委依法治市办
活动全程回顾
01
活动征集
2022年9月,市委依法治市办在全市范围内广泛征集,共收到全市各级各部门报送的34个法治惠民实事推荐项目。
02
专家评选
2023年3月,邀请市委全面依法治市委员会咨询专家库成员对推荐项目进行评选,确定15个法治惠民实事入选项目。
03
实地考察
2023年6月,市委依法治市办组织考察组对15个入选项目进行实地考察评议。
04
项目公示
2023年7月17日,在江门日报上专版刊载15个法治惠民实事项目情况。
05
网络投票
2023年7月13日-19日,全面总结15个法治惠民实事项目完成情况,与“南方+客户端”合作开展社会公众网络评议活动,24.7万市民群众参与投票,营造出全社会关心、支持和参与法治江门建设的良好氛围。
06
现场评议
2023年7月27日,举办江门市第二届“十大法治惠民实事项目”现场集中评议会,选出年度“十大法治惠民实事项目”和“十大法治惠民实事提名项目”。




粤公网安备 44070302000670

