江门市城市地理信息中心(以下简称 “采购方”)就采购一批测绘仪器设备采用自行采购的方式向社会单位征询该项工作的报价,现欢迎有意向的且具有提供标的物能力的供应商参与。
一、项目背景
为全面提升单位测绘保障和综合服务能力,提高测绘应用技术水平,更好服务广大群众,采购方拟采一批测绘仪器设备。
二、采购方需求
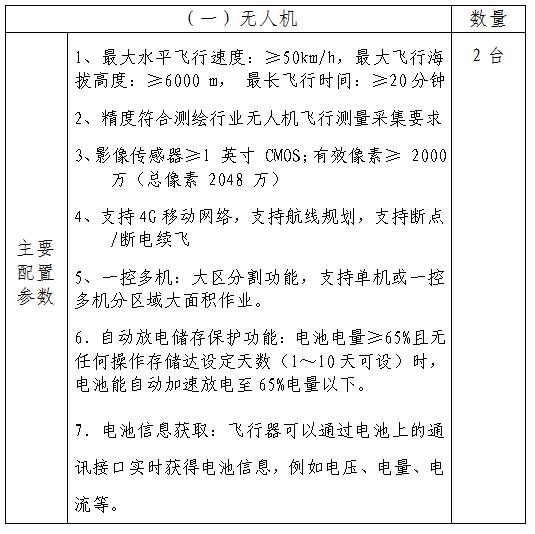
采购项目设备:测绘仪器设备(以下简称“项目设备”)须满足测绘资质相关要求。具体如下:








三、供应商资格要求
(一)供应商应当具备《政府采购法》第二十二条规定的条件;
(二)供应商应当是具有合法经营资格的法人或者其他组织;
(三)供应商应当具备所投报产品的供货与安装能力以及保证所投报产品的来源渠道合法;
(四)供应商未被列入“信用中国”网站(www.creditchina.gov.cn)”失信被执行人或重大税收违法案件当事人名单或政府采购严重违法失信行为”记录名单;不处于中国政府采购网(www.ccgp.gov.cn)“政府采购严重违法失信行为信息记录”中的禁止参加政府采购活动期间;
(五)单位负责人为同一人或者存在直接控股、管理关系的不同供应商,不得同时参加本次采购活动。
四、项目具体要求
(一)响应项目设备是全新的、未使用过的、原包装未拆封的商品,完全符合采购项目设备规定的质量、规格和性能的要求,响应单位应保证其提供的项目设备在正确安装、正常使用和保养条件下,在规定的使用寿命期内具有满意的性能。
(二)交货及验收
1.交货地点:江门市蓬江区堤东路129号江门市城市地理信息中心
2.采购项目设备的交货时间:自采购合同签订之日起10日内交货,所有项目设备交付到采购方指定地点,如不能如期供货,采购方有权终止合同,供应商须承担由此对采购方造成的损失。
3.项目设备到货后,供应商收到采购方电话通知后,协助采购方到现场验货,并负责安装注册及售后培训等工作。
(三)培训要求
1.实地现场培训:在项目设备安装、调试完后,供应商须派出熟悉本次采购的技术人员对采购方相关技术人员进行现场培训。培训内容包括项目设备参数的设置、操作、维护保养、应急处理、简单故障排除等,以确保采购方能够对项目设备有足够的了解和熟悉,能够独立进行日常的使用、操作、维护、保养和管理。
2.供应商必须为所有被培训人员提供培训使用的文字资料和讲义等相关用品。所有的资料必须有中文书写。
3.所有培训费用(含培训教材、差旅、食宿费用等)由供应商自行承担。
(四)验收标准
1.供应商提供的项目设备必须符合最新的中华人民共和国国家安全标准、国家有关产品质量认证标准。若在供货过程中所采用的某项标准或规范在本采购公告中没有规定,则供应商应详细说明其所采用的标准和规范,并提供该标准或规范的完整中文文件给采购方,只有供应商采用的标准和规范是国家、国际公认的、惯用的,且等于或优于本采购公告所述的技术规格要求时,此标准或规范才可能为采购方所接受。
2.标准、规范和法令之间产生差异的,应当按其中最严、最优、最新且于三者之间选择最有利于采购方的标准或规定执行。
3.进口产品要求是正规渠道进口,具备原产地证明及合法进货渠道证明。
4.供应商应将项目设备的用户使用手册、保修手册及配备件、随附工具等交付给采购方,使用操作及安全须知等重要资料应附有中文说明。
5.采购方按供应商提供的供货清单检验产品合格证、使用说明书和其它的技术资料、检查产品及附件是否完整无损。如有损坏、缺件等情况,由供应商自行负责。
(五)质量保证期及售后服务
1.质量保证期:质量保证期(简称“质保期”)为项目设备交付到采购方指定地点,并且最终被验收合格之日起连续正常使用累计至少满一年的全保服务。质保期内供应商对所供项目设备实行包修、包维护保养,期满后可同时提供终身免费维修保养服务,具体由供应商在响应文件中承诺。质保期内采购方对供应商享有追索权。
2.质量保证期内,项目设备因非人为因素出现故障而造成短期停用时,则质量保证期和免费维修期相应顺延。如项目设备因自身故障致停用时间累计超过20 天时,则质保期在状态恢复正常时重新起计或对故障设备予以重新更换。
3.任何时候,供应商均不能免除因项目设备本身的缺陷所应负的责任。
4.售后服务要求: 须提供常设7天×24小时热线服务和长期的免费技术支持。对用户的故障通知,如电话响应无法解决的,24小时内到达现场,72小时内处理完毕。若故障在72 小时内仍未处理完毕,供应商必须免费提供相同档次的设备给予采购方临时使用或采取应急措施解决,不得影响采购方的正常工作业务。供应商需提供设备原厂或中国总代理针对本次项目的专项产品代理证书,确保售后服务。
(六)采购合同的签订
在成交通知书发出之日起15个工作日内与采购方签订采购合同,否则将视为完全自愿放弃关于本次采购的成交人资格,并承担所有因此而对采购方造成的损失。
五、响应报价要求
(一)本采购项目对采购报价进行最高限价,超过最高限价的报价在评价标准中的“报价合理性”得分为“0”;
项目设备合计最高限价:壹拾伍万元整(150000.00元)含税;
(二)报价响应包括标的物清单中所有硬件、软件、配件和服务;
(三)供应商所响应的所投设备应能够至少达到以上技术参数要求,同时必须明确所投设备的品牌、型号、规格及一些必须说明的技术参数,否则将可能导致其响应文件被拒绝。
六、响应方式
(一)响应文件的递交
1.响应文件递交截止时间及递交地址:2021年9月13日下午5:30前,将响应文件密封送达江门市蓬江区堤东路129号江门市城市地理信息中心一楼服务窗口。
2.评审时间和地点:本项目将根据采购方的时间及地点确定。
3.为保证在评审小组要求供应商解释或者澄清其响应文件时能够及时得到回复,在评审开始后,供应商应保持其响应文件上联系方式的通讯畅通,如对本邀请函有不明确之处可咨询联系人。
(二)响应文件的制作要求:
1.经年审合格的企业营业执照副本、税务登记证副本复印件。
2.响应供应商法定代表人身份证复印件;
3.响应供应商代理人身份证复印件(若有授权);
4.授权委托书(若有授权);
5.报价项目设备的品牌、规格、参数、性能等说明;
6.售中、售后服务承诺(包括免费质保期承诺、交货期、等);
7.报价项目设备的销售代理资质、授权等(若有);
8.《响应报价明细表》等清单;
9.上述所有文件须加盖供应商公章;
10.上述1-4项不需要密封,用于供应商资格审核。
(三)文件的签署和密封要求:
1.按上述要求制作响应文件,并须装订成册;
2.响应文件均应采用打印或使用不能擦去的黑色或蓝色墨水书写,由响应单位代表在响应文件要求处亲自签署或盖章,并加盖骑缝章。
3.响应文件须装袋密封,封口处须加盖单位公章,密封袋及相应文件封面上应注明采购项目名称、响应单位名称、地址、联系人、联系电话等。
(四)采购方有权拒绝未按上述要求制作的响应文件。
七、响应评审办法
响应文件的价格、售后服务、质量保证及其它均能满足采购公告实质性要求的供应商确定为备选供应商。
八、评分标准
项目评分权重分配

九、成交供应商确认
采购方将按单位相关制度自行组织有关技术资格人员进行评审,评审结果将于5个工作日内在江门市自然资源局官方网站进行公示,综合得分最高的单位为成交供应商。
十、采购项目的终止
出现下列情形之一的,将终止采购活动:
(一)因情况变化,不再符合规定的采购方式适用情形的;
(二)出现影响采购公正的违法、违规行为的;
(三)在采购过程中符合竞争要求的供应商或者报价未超过采购预算的供应商不足3家的。
十一、采购项目的付款方式
自合同签订后,待全部项目设备按时到达采购方指定地点15个工作日内采购方先付50%货款;项目设备安装调试完毕,经验收合格并现场培训后15个工作日内支付剩余50%货款。货款结算时,需提供以下资料:
(一)采购方签收的送货回单;
(二)合格销售发票;
(三)双方签章的本项目采购合同;
(四)安装调试合格确认单(验收确定单)。
十二、联系及监督
商务联系人:韦先生
联系电话:0750-3160692
技术联系人:汤先生
联系电话:0750--3160692
监 督 人:谢小姐
联系电话:0750-3160695
江门市城市地理信息中心
2021年9月3日
江门市政府门户网站

粤公网安备 44070302000670

