51吃瓜-最新流出51吃瓜官方入口
江门市政府门户网站
繁体
政务微博
政务微信
网站支持IPv6
江门市自然资源局
主页
政务动态
领导信息
机构设置
人事工作
工作动态
51吃瓜公告
51吃瓜公开
党建工作
财政预决算
政府信息公开指南
政府信息公开工作年度报告
政府信息依申请公开
重点领域信息公开
政务服务
数据开放
业务公开
土地管理
矿政管理
测绘管理
规划公开
海洋管理
林业管理
政民互动
政务服务
专题专栏
行政执法
不动产专栏
扫黑除恶专栏
国家森林城市建设
平安林区
51吃瓜公告
当前位置:
51吃瓜-最新流出51吃瓜官方入口
>
部门频道
>
江门市自然资源局
>
政务动态
>
51吃瓜公告
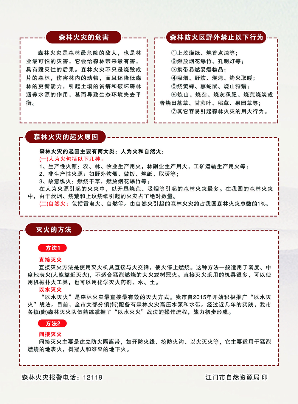
“文明绿色祭祀,保护森林安全”倡议书
发布时间:2021-03-23 14:50:29
来源:本网
字体【
大
中
小
】
分享到:
附件下载:
扫一扫在手机打开当前页
【TOP】
【
打印页面
】【
关闭页面
】