关于印发《江门市城市管理和综合执法局 江门市住房和城乡建设局关于江门市园林绿化企业信用管理评价标准》的通知(江城管〔2022〕17号)
图解:江门市城市管理和综合执法局 江门市住房和城乡建设局关于江门市园林绿化企业信用管理评价标准
一、修订背景
园林绿化企业信用评价体系的建立加强了园林绿化市
场的规范管理,树立了良好的导向作用,为营造诚信守法的园林绿化市场环境发挥了积极的作用。《江门市城市管理和综合执法局江门市住房和城乡建设局关于江门市园林绿化企业信用管理评价标准(试行)》(江城管〔2019〕8号)于2019年3月1日开始实施,3年期即将届满。因此,我局根据政策调整和技术规范要求,结合园林绿化市场环境变化,对《江门市城市管理和综合执法局江门市住房和城乡建设局关于江门市园林绿化企业信用管理评价标准(试行)》进行修订,形成《江门市城市管理和综合执法局江门市住房和城乡建设局关于江门市园林绿化企业信用管理评价标准》(以下简称《评价标准》)。
二、修订原则
《评价标准》在充分评估、调研、征求意见的基础上,本着“必要性、可行性、合法性”原则,通过制定行业信用评价方法和标准,开展信用等级评价,来进一步规范城市园林绿化市场管理,通过建立健全园林绿化企业信用评价、守信激励、失信惩戒等信用管理制度,来加强事中事后监管,维护市场公平竞争秩序。
三、适用范围
凡在江门市行政区域内从事园林绿化建设与管养的企事业单位适用本标准进行单独评价。
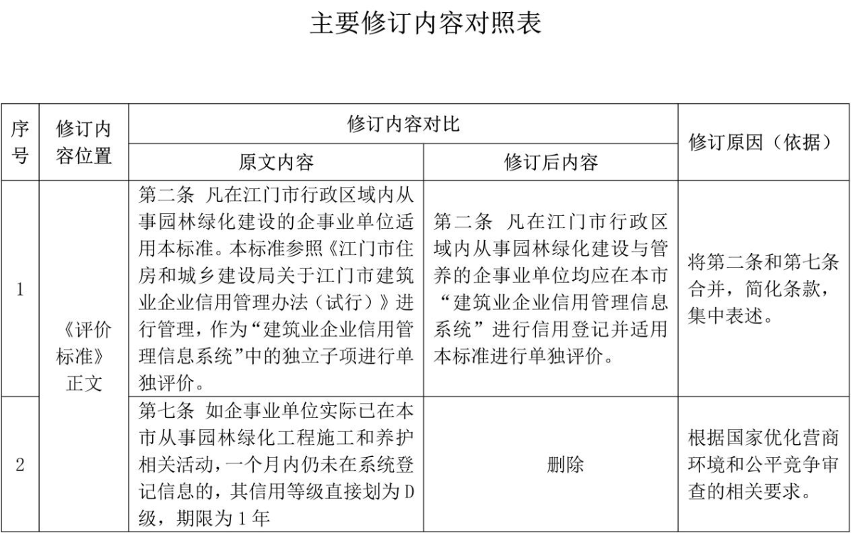
四、修订内容
《评价标准》包括正文7条、附表2个,主要内容包括制定依据、适用范围、评价内容、记分规则、信用等级等。
修订内容详见下表。


五、实施时间
本《评价标准》自2022年3月1日实施,有效期至2025年2月28日。
咨询电话:3835665
江门市城市管理和综合执法局
2022年2月18日
江门市政府门户网站

粤公网安备 44070302000670

