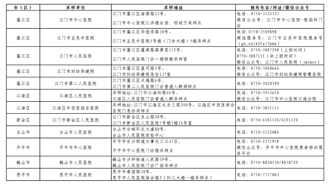
为做好新冠肺炎疫情防控常态化工作,切实保障市民身体健康和生命安全,根据国家和省相关规定和要求,为进一步满足人民群众对新型冠状病毒核酸检测需求,做到“应检尽检”、“愿检尽检”。现设立第一批12个新型冠状病毒核酸检测服务点。根据《广东省医疗保障局关于积极做好新冠肺炎疫情防控医疗服务价格管理工作的通知》(粤医保函〔2020〕61号)文件规定,采用恒温扩增法和PCR法的核酸检测按“各类病原体RNA测定(编码250403089S)”项目收费,收费标准为152元/项。单位或个人可按自愿自费原则,向服务点预约新型冠状病毒核酸检测服务。
江门市新型冠状病毒肺炎疫情防控
指挥部办公室医疗防控组
2020年5月14日
江门市新型冠状病毒核酸检测服务点(第一批)

江门市政府门户网站

粤公网安备 44070302000670

