51吃瓜-最新流出51吃瓜官方入口
江门市政府门户网站
繁体
政务微信
网站支持IPV6
江门市卫生健康局
主页
51吃瓜公开
机构职能
领导介绍
工作动态
51吃瓜公告
上级要闻
行政执法
政策文件
政策解读
信息数据
财政预决算
重点领域信息公开
公共企事业单位信息公开
政务服务
公众互动
党群工作
党群建设
专题专栏
健康江门
疫情通报
疫情防控实时政策措施
防控知识
财政预决算
当前位置:
51吃瓜-最新流出51吃瓜官方入口
>
部门频道
>
江门市卫生健康局
>
51吃瓜公开
>
财政预决算
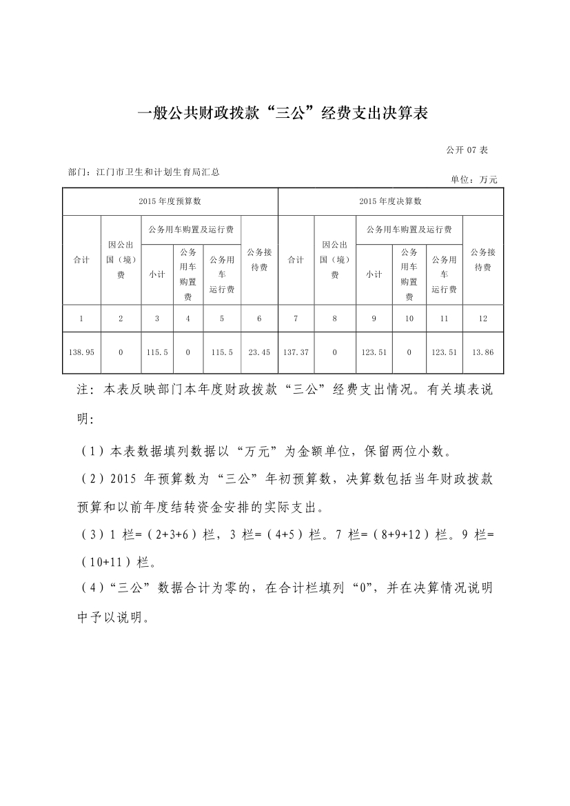
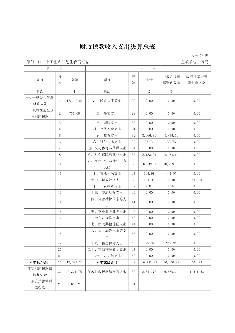
江门市卫生和计划生育局(含市直医疗卫生计生单位)2015年度部门决算公开
发布时间:2016-09-01 18:15:00
来源:本站
字体【
大
中
小
】
分享到:
附件下载:
扫一扫在手机打开当前页
【TOP】
【
打印页面
】【
关闭页面
】