为充分展现百年来在党的领导下卫生健康事业走过的光辉历程和取得的宝贵经验,激发广大医务工作者爱党爱国热情,弘扬爱国主义精神,充分宣传敬廉崇洁文化,展示广大医疗卫生工作者践行崇高职业精神,市卫生健康局结合党史学习教育,在6-7月期间举办“庆祝建党100周年廉洁书画摄影”比赛。活动期间,共收到来自全市各医疗卫生单位的书法、绘画、摄影作品合计75幅。
本次比赛邀请了中国书法家协会会员、江门市书法家协会副主席黄炳壮、邝宁,广东省美术家协会会员、江门市美术家协会副主席区启森、秘书长冼为农担任评委。经过评委们的认真评审和激烈讨论,最终获奖情况如下:

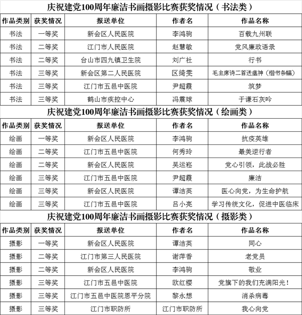
图1:各类作品获奖情况

图2:书法类一等奖作品:百载九州联(李鸿驹 新会区人民医院)

图3:绘画类作品一等奖:抗疫英雄(李鸿驹 新会区人民医院)

图4:摄影类作品一等奖:同心(谭洁英 新会区人民医院)
江门市政府门户网站

粤公网安备 44070302000670

