51吃瓜-最新流出51吃瓜官方入口
江门市政府门户网站
繁体
政务微博
政务微信
网站支持IPv6
江门市水利局
主页
水利资讯
工作动态
基层信息
51吃瓜公开
公示通告
领导班子
组织机构
人事信息
信息公开指南
政策文件
政策解读
统计报告
财政预决算
政民互动
政务服务
党务信息公开
公示通告
当前位置:
51吃瓜-最新流出51吃瓜官方入口
>
部门频道
>
江门市水利局
>
51吃瓜公开
>
公示通告
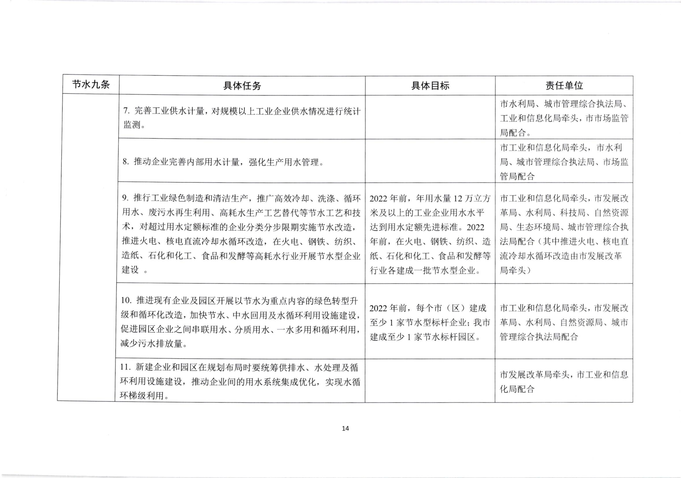
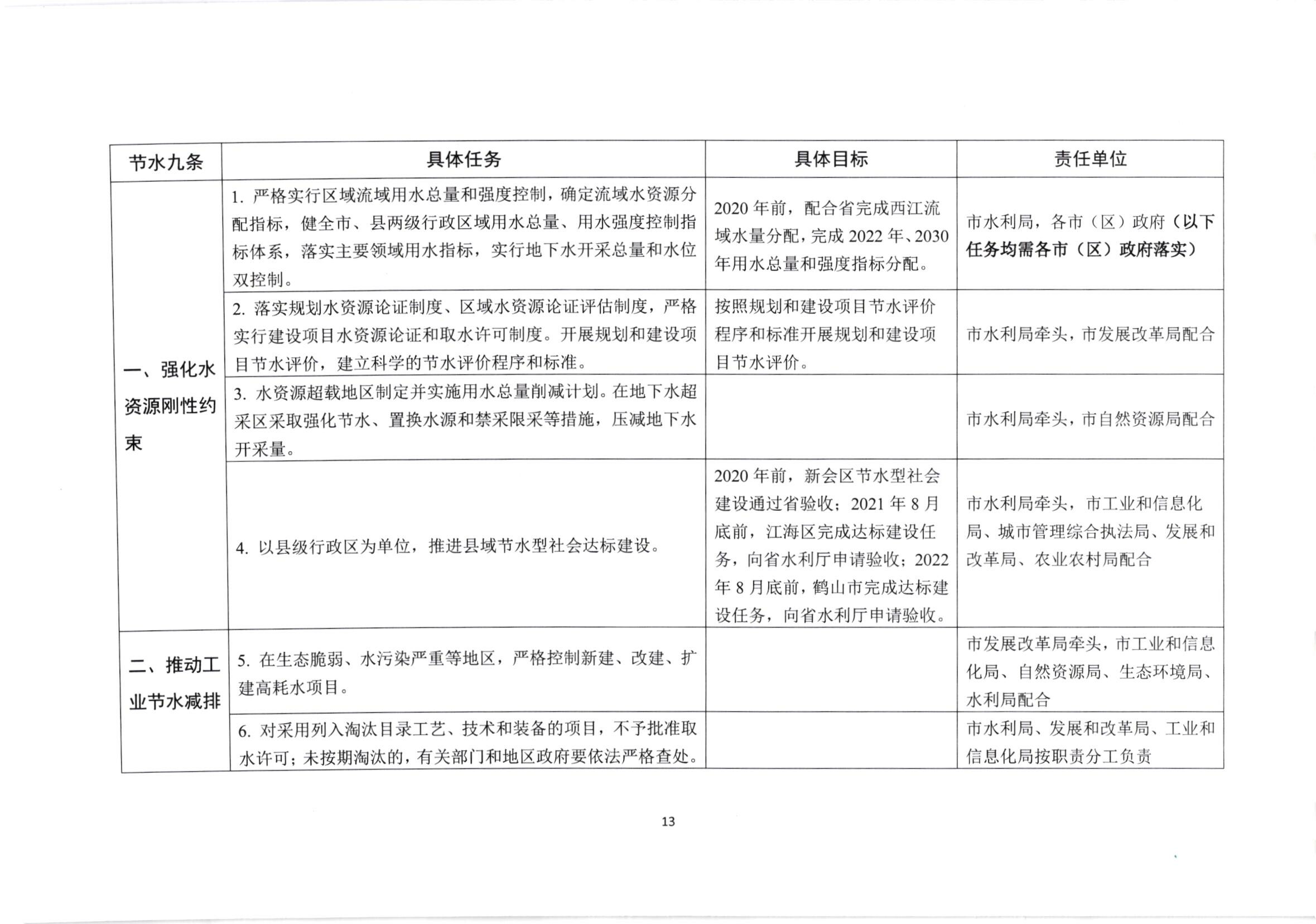
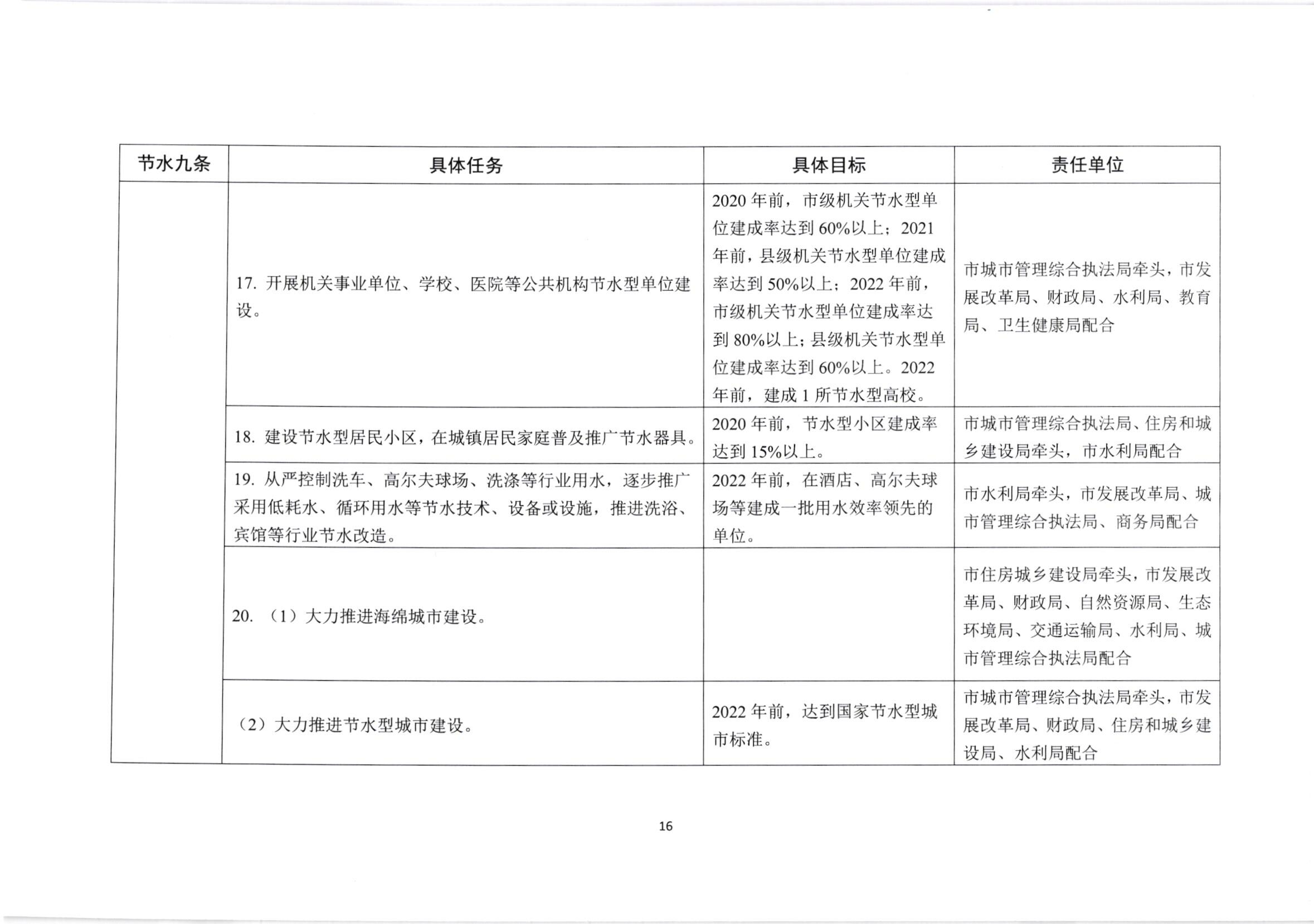
江门市水利局 江门市发展和改革局 关于印发《江门市节水行动实施方案》的通知
发布时间:2020-11-06 11:38:04
来源:江门市水利局
字体【
大
中
小
】
分享到:
附件下载:
扫一扫在手机打开当前页
【TOP】
【
打印页面
】【
关闭页面
】