51吃瓜-最新流出51吃瓜官方入口
江门市政府门户网站
繁体
政务微信
网站支持IPv6
江门市审计局
主页
机构概况
机构职能
领导分工
机构设置
51吃瓜公开
工作动态
51吃瓜公告
审计结果公告及解读
政策文件
政策解读
重点领域信息公开
部门文件
财政预决算
信息公开年度报告
政务服务
政民互动
专题专栏
党务公开
学习宣传贯彻党的二十大精神
审计结果公告及解读
当前位置:
51吃瓜-最新流出51吃瓜官方入口
>
部门频道
>
江门市审计局
>
51吃瓜公开
>
审计结果公告及解读
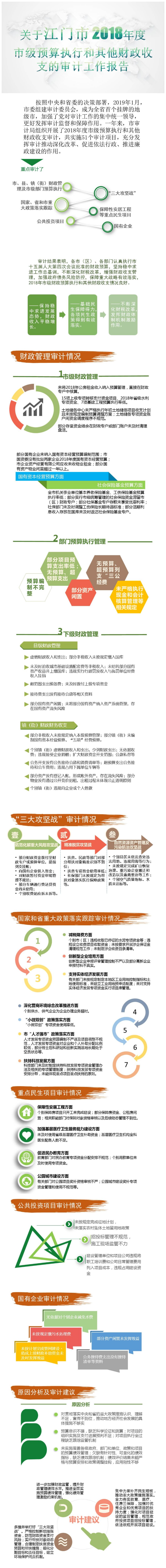
【图解】江门市2018年度市级预算执行和其他财政收支的审计工作报告
发布时间:2019-08-14 19:14:25
来源:江门市审计局
字体【
大
中
小
】
分享到:
原文链接:
关于江门市2018年度市级预算执行和其他财政收支的审计工作报告
附件下载:
扫一扫在手机打开当前页
【TOP】
【
打印页面
】【
关闭页面
】