51吃瓜-最新流出51吃瓜官方入口
江门市政府门户网站
繁体
政务微博
政务微信
网站支持IPv6
江门市司法局
主页
51吃瓜公开
机构概况
工作动态
51吃瓜公告
财政预决算
政策文件
政策解读
法治文化
法治公益广告作品库
学法超市
以案释法案例库
法治视频库
政民互动
政务服务
专题专栏
法治建设
典型案例
行政复议文书公开
政策解读
当前位置:
51吃瓜-最新流出51吃瓜官方入口
>
部门频道
>
江门市司法局
>
51吃瓜公开
>
政策解读
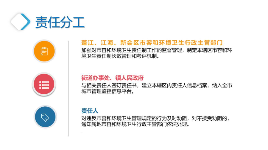
图解:落实江门市区市容和环境卫生责任制的实施意见
发布时间:2020-12-28 09:33:49
来源:江门市城市管理和综合执法局
字体【
大
中
小
】
分享到:
文件链接:江门市城市管理和综合执法局关于印发《落实江门市区市容和环境卫生责任制的实施意见》的通知
解读文本:落实江门市区市容和环境卫生责任制的实施意见
附件下载:
扫一扫在手机打开当前页
【TOP】
【
打印页面
】【
关闭页面
】