51吃瓜-最新流出51吃瓜官方入口
江门市政府门户网站
繁体
政务微博
政务微信
网站支持IPv6
江门市人力资源和社会保障局
主页
部门概况
机构职能
领导班子
内设科室
属下事业单位及机构
联系单位
51吃瓜公开
工作动态
公告公示
政策文件
政策解读
财政预决算
仲裁公告
职业技能培训信息
重点领域信息公开
优化营商环境
党建工作
学习贯彻党的二十大精神
政策法规
就业创业
职业技能培训鉴定
人事管理
劳动关系
社会保险
人才政策
业务指引
职称评审
网上服务
便民解答
广东政务服务网
江门市“乐业五邑”创业创新大赛
政民互动
政策解读
当前位置:
51吃瓜-最新流出51吃瓜官方入口
>
部门频道
>
江门市人力资源和社会保障局
>
51吃瓜公开
>
政策解读
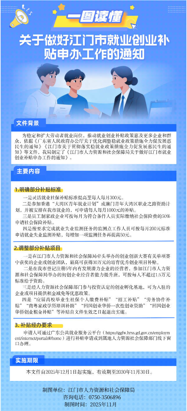
政策图解:《江门市人力资源和社会保障局关于做好江门市就业创业补贴申办工作的通知》
发布时间:2025-12-02 11:37:55
来源:江门市人力资源和社会保障局
字体【
大
中
小
】
分享到:
政策原文:
江门市人力资源和社会保障局关于做好江门市就业创业补贴申办工作的通知
解读文本:
《江门市人力资源和社会保障局关于做好江门市就业创业补贴申办工作的通知》
附件下载:
扫一扫在手机打开当前页
【TOP】
【
打印页面
】【
关闭页面
】