创响新时代,共圆中国梦。6月19日,第六届“中国创翼”创业创新大赛广东省选拔赛江门市赛项目复评揭晓最终赛果,最终16个优秀项目将代表江门市参加广东省选拔赛。在市赛组委会的积极筹划与周密安排下,江门市赛顺利有序进行,不少极具潜力的创业项目在大赛中崭露头角,路演现场精彩纷呈。

(项目路演现场)
为深入实施创新驱动发展战略、就业优先战略和人才强国战略,鼓励自主创新,培育新质生产力,以高质量创业带动高质量就业,2024年人力资源社会保障部决定举办第六届“中国创翼”创业创新大赛。广东省人力资源和社会保障厅牵头联合有关单位共同举办广东省选拔赛。
为选拔推荐更多优秀项目代表江门参加省赛和全国赛,我市举办第六届“中国创翼”创业创新大赛广东省选拔赛江门市赛。大赛自今年4月启动以来,得到了全市广大创业者的热烈响应和积极参与,吸引了一大批富有创意和市场前景的创业项目报名参赛,截止报名时共收到报名参赛项目超300个,参与度高、覆盖面广。经层层选拔,共有33个项目进入项目复评路演比赛。项目复评路演比赛现场采取“6+5+1”模式,即项目路演不超过6分钟,评委提问不超过5分钟,1分钟打分方式进行。
江门市赛项目复评的参赛项目质量过硬、覆盖领域广、项目表现也十分亮眼。参赛者既有走在创新前沿的科技研发人员、潜心钻研的学者、朝气蓬勃的大学生,也有助力乡村振兴的新农人,参赛项目覆盖新材料新能源、装备制造、互联网、现代服务、文化创意、智慧养老、现代农业等领域,不少参赛项目已拥有各项专利多个,并且曾在各自领域斩获创业大赛奖项,展现出了江门作为粤港澳大湾区核心城市双创载体的繁荣和活力。
比赛现场,来自各行业的33个参赛项目代表分别从项目创新引领性、带动就业、发展现状和前景等方面,对项目进行阐述和现场答辩,来自广东省内投融资机构、知名企业等单位的5位评委专家现场点评打分。最终遴选出11个优秀项目(其中主体赛制造业3个,主体赛现代服务业3个,乡村振兴专项赛2个,银发经济专项赛1个,绿色经济专项赛2个)晋级广东省选拔赛。

(项目复评路演比赛现场遴选出11个优秀项目晋级广东省选拔赛)

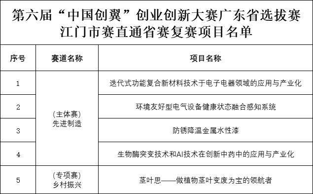
(5个江门往届“众创杯”获奖项目直通省赛复赛)
晋级广东省选拔赛现代服务主体赛的江会伍柒创意产业园项目负责人刘锦旺表示,“中国创翼”创业创新大赛既是创客们交流互动的平台,也是优质项目过关斩将的擂台,能够通过大赛证明项目实力,依托大赛平台快速成长,是这次参与比赛的最大收获。
晋级广东省选拔赛乡村振兴专项赛的陈皮产业“三化”提升项目成员李样讲则表示,评委专家对团队的点评和指导,对项目的发展有着很大的帮助,自己与团队争取在省赛及国赛中奋勇向前,争创佳绩。
此外,我市往届广东“众创杯”创业创新大赛金银铜获奖的5个项目也将直接晋级省赛。共计16个优秀项目将代表江门角逐广东省选拔赛。
第六届“中国创翼”创业创新大赛广东省选拔赛江门市赛已圆满收官,精彩将在广东省选拔赛、全国赛延续。本次大赛既着力为优秀创业项目搭建与政策、导师、孵化、投资对接的桥梁,助力项目蓬勃发展,培育江门新质生产力的内生动力;又努力为江门创新企业铺设通往省级、国家级展示平台的道路,让企业在交流碰撞中激发成长潜力,对外展示江门蓬勃的创新创业活力。接下来,市赛组委会将持续跟进辅导培训,期待入围广东省选拔赛的我市选手积极备赛,拿出“看家本领”,全力以赴征战省级选拔赛、冲击全国总决赛。
晋级第六届“中国创翼”创业创新大赛广东省选拔赛名单公布如下:

直接晋级第六届“中国创翼”创业创新大赛广东省选拔赛复赛名单公布如下:

江门市政府门户网站

粤公网安备 44070302000670

