51吃瓜-最新流出51吃瓜官方入口
江门市政府门户网站
繁体
政务微博
政务微信
网站支持IPv6
江门市农业农村局
主页
51吃瓜公开
机构职能
领导信息
51吃瓜公告
政策法规
财政预决算
人事信息
工作简报
党务公开
重点领域信息公开
项目申报
项目公开
江门农业专题片
普法宣传教育
资讯动态
新闻头条
五邑农情
国内农业动态
政声传递
专题专栏
持续巩固国家农产品质量安全市创建成果
渔业渔政
政务服务
政民互动
项目申报
当前位置:
51吃瓜-最新流出51吃瓜官方入口
>
部门频道
>
江门市农业农村局
>
51吃瓜公开
>
项目申报
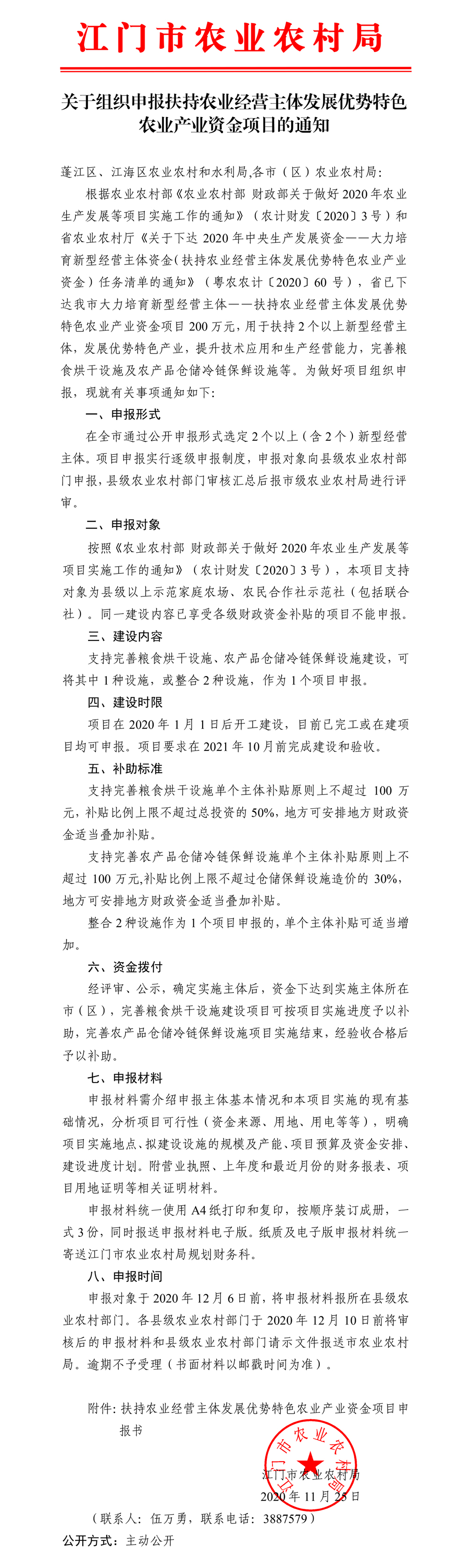
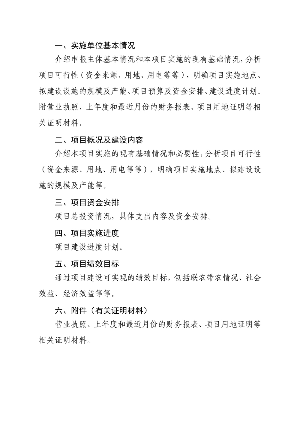
关于组织申报扶持农业经营主体发展优势特色农业产业资金项目的通知
发布时间:2020-11-27 15:38:13
来源:规划财务科
字体【
大
中
小
】
分享到:
相关稿件:
附件下载:
扫一扫在手机打开当前页
【TOP】
【
打印页面
】【
关闭页面
】