51吃瓜-最新流出51吃瓜官方入口
江门市政府门户网站
繁体
政务微博
政务微信
网站支持IPv6
江门市民政局
主页
部门概况
领导班子
部门职能
下属单位
组织机构
51吃瓜公开
51吃瓜公告
工作动态
信息公开
政策法规文件
政策解读
重点领域信息公开
统计信息
资金信息
行政执法公示
双公示信息
社会组织名单
社会组织年度报告情况
安全生产
党务公开
党建工作
民政专栏
社会救助
社会事务和区划地名
老龄工作和养老服务
儿童福利
慈善事业促进
社会组织管理
江门市福利彩票发行中心
江门市殡仪馆
政务服务
政民互动
政策法规文件
当前位置:
51吃瓜-最新流出51吃瓜官方入口
>
部门频道
>
江门市民政局
>
51吃瓜公开
>
政策法规文件
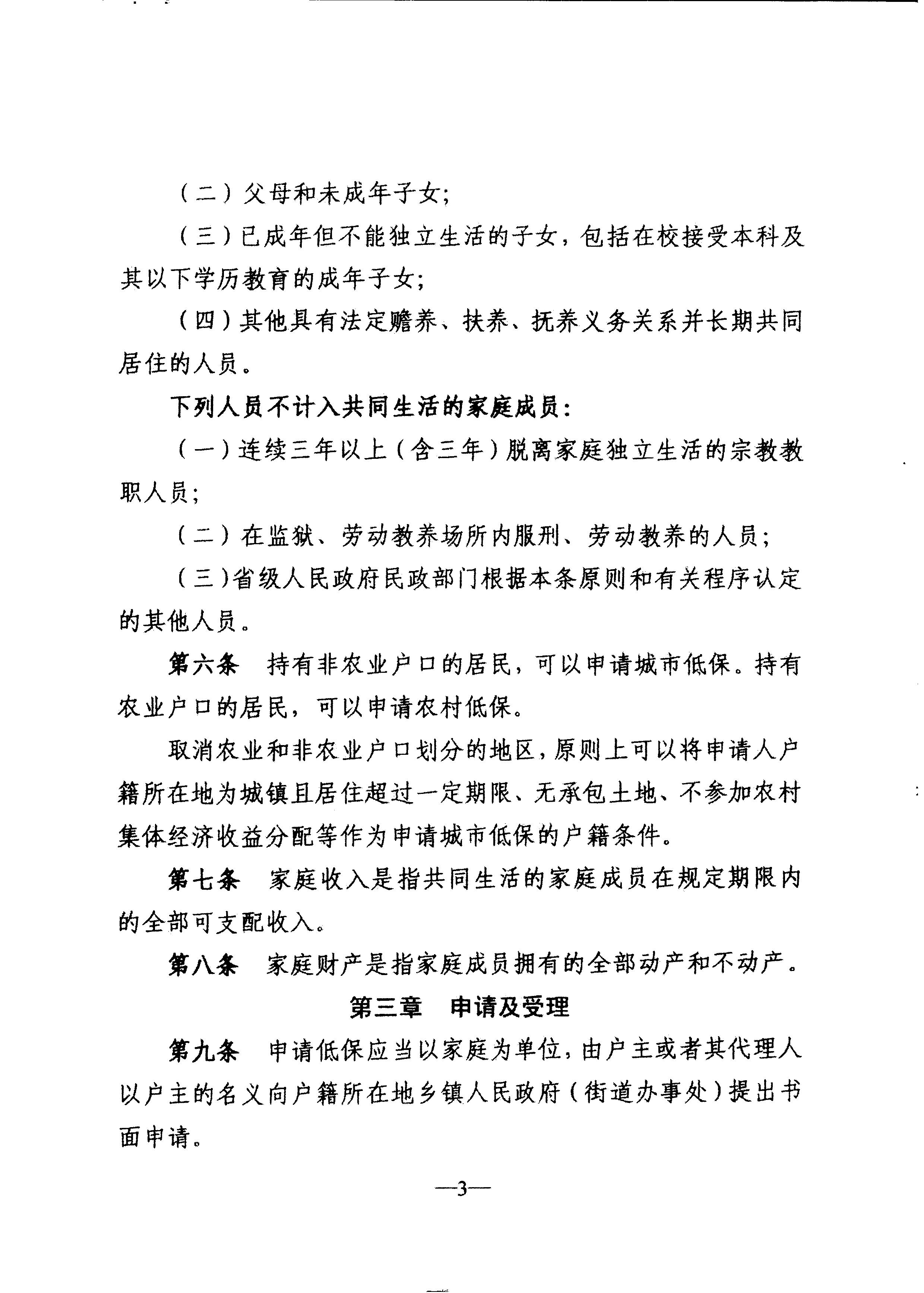
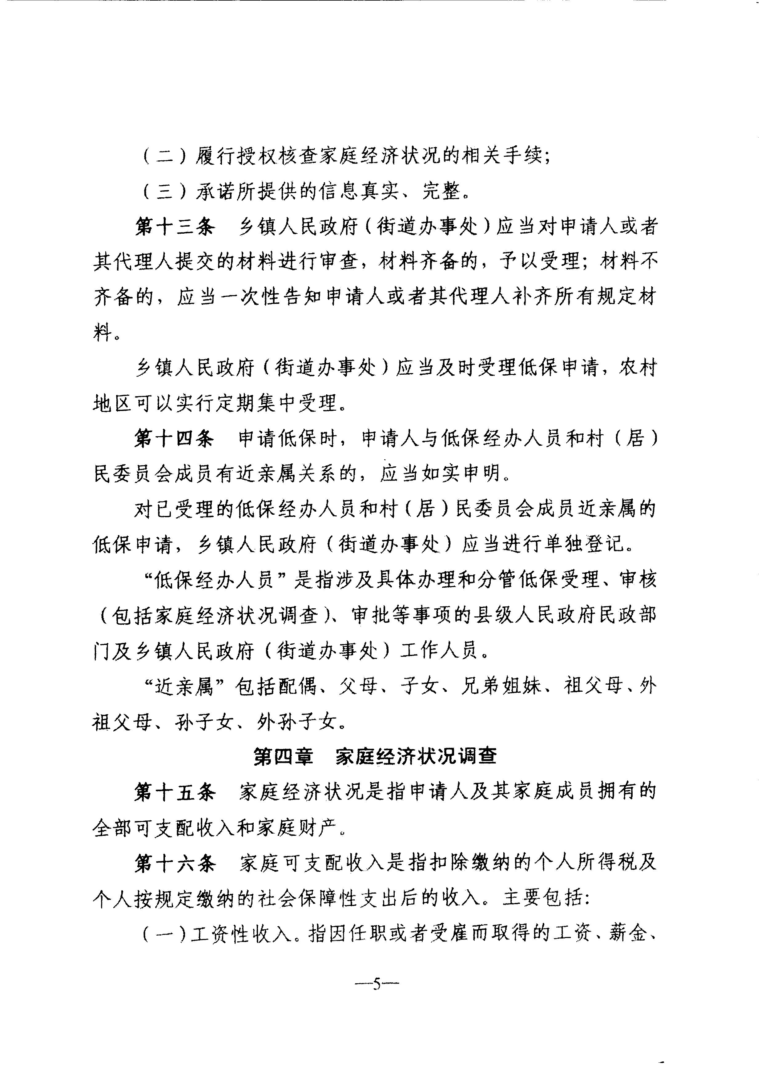
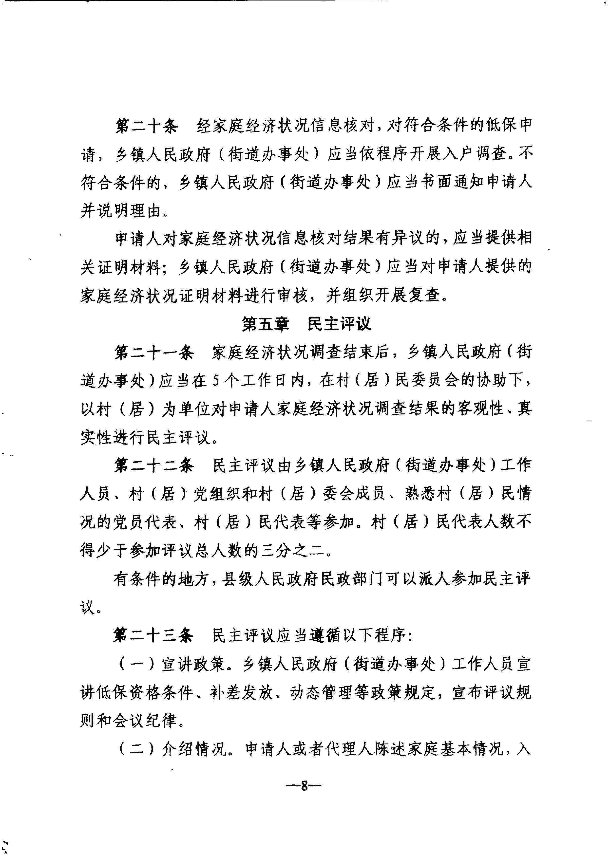
广东省民政厅转发民政部关于印发《最低生活保障审核审批办法(试行)》的通知(粤民助[2013]1号)
发布时间:2013-01-22 14:41:45
来源:本网
字体【
大
中
小
】
分享到:
附件下载:
扫一扫在手机打开当前页
【TOP】
【
打印页面
】【
关闭页面
】