根据教育部教育考试院《关于2025年中小学教师资格考试考务相关事项的通知》(教考院函〔2024〕105号)、《广东省教育厅关于印发<广东省中小学教师资格考试试点实施办法>和<广东省中小学教师资格定期注册试点实施办法>的通知》(粤教师〔2021〕12号)、《广东省教育厅关于加强中小学教师资格考试考点建设的通知》(粤教考函〔2021〕21号)以及广东省教育厅、广东省人民政府台湾事务办公室、广东省人民政府港澳事务办公室《转发<教育部办公厅 中共中央台湾工作办公室秘书局 国务院港澳事务办公室秘书行政司关于港澳台居民在内地(大陆)申请中小学教师资格有关问题的通知>的通知》(粤教继函〔2019〕4号)精神,现将广东省2025年上半年中小学教师资格考试笔试有关事项通告如下:
一、报名对象及条件
(一)报考对象
1.广东省户籍人员。
2.持有广东省居住证并在有效期内的外省(区、市)户籍人员。
3.广东省内普通高等学校在读研究生、三年级及以上的本科学生、毕业学年的专科学生、幼儿师范学校毕业学年学生(以当次考试时间计算)。
4.持港澳台居民居住证,或港澳居民来往内地通行证,或五年有效期台湾居民来往大陆通行证的港澳台居民。
满足以上条件中至少一条的方可报考。
说明:根据教育部教育考试院工作规定,考生须按实际考试时间确定本人是否符合报名资格。
1.广东省内在校生,在报名期间尚未满足上述第3点条件,但至考试时已满足上述第3点条件的,则本次可正常报名,个人信息按报名期间的实际情况填写。
2.报名期间为广东省内高校毕业年级学生,考试时已经毕业的,以“非在校生”身份报名,其户籍、居住证等信息按报名期间的实际情况填写,并按要求选择相应考区。
(二)报考条件
1.具有中华人民共和国国籍,身体健康。
2.遵守宪法和法律,热爱教育事业,具有良好的思想品德。
3.符合《中华人民共和国教师法》规定的学历要求(见附件1)。
在内地(大陆)学习、工作和生活的港澳台居民,凡遵守《中华人民共和国宪法》和法律,拥护中国共产党领导,坚持社会主义办学方向,贯彻党的教育方针,根据自愿原则,可申请参加中小学教师资格考试。港澳台居民参加中小学教师资格考试的有效证件为港澳台居民居住证、港澳居民来往内地通行证、五年有效期台湾居民来往大陆通行证。在内地(大陆)就读师范专业的港澳台居民执行就读省份相应师范生政策。
(三)免考条件
1.2021年及以后年份毕业的教育类研究生、公费师范生可凭教育教学能力考核结果,免考国家中小学教师资格考试部分或全部科目。
2.取得《师范生教师职业能力证书》的,可在有效期内一次免试认定相应教师资格。具体按照《教育部关于印发〈教育类研究生和公费师范生免试认定中小学教师资格改革实施方案〉的通知》(教师函〔2020〕5号)执行。
3.根据教育部教师资格认定指导中心《关于中小学和幼儿园教师资格考试成绩全国有效的通知》(教资字〔2012〕24号)精神,已在外省参加过全国中小学教师资格考试笔试且取得单科以上合格成绩的考生,在满足我省报考条件的前提下,其合格科目在有效期内可免予考试。
符合以上免考条件的人员申请教师资格,不需再报名参加中小学教师资格考试笔试,可直接向面试组织机构申请参加面试。
(四)下列人员不得报考
被撤销教师资格的,5年内不得报名参加考试;受到剥夺政治权利或者因故意犯罪受到有期徒刑以上刑事处罚的,不得报名参加考试。曾参加教师资格考试有作弊行为的,按照《国家教育考试违规处理办法》(教育部第33号令)《教师资格条例》《中华人民共和国刑法修正案(九)》《最高人民法院 最高人民检察院关于办理组织考试作弊等刑事案件适用法律若干问题的解释》(法释〔2019〕13号)等相关规定执行。
二、报名工作安排
(一)时间安排
报名时间:2025年1月7日10:00至10日16:00,内地考生须选择户籍、居住证申领地或学籍所在地市所辖的考区,港澳台考生可根据实际情况选择考区;
网上缴费截止时间:2025年1月12日24:00;
准考证下载打印开始时间:2025年3月3日10:00。
(二)报名方式
考生须在规定的时间内,登录国家“中小学教师资格考试网”(//ntce.neea.edu.cn),按照栏目指引进行网上报名。网上报名的考生,须保证本人的报名信息真实有效且具有报名资格。不符合报名条件或信息填写错误而参加中小学教师资格考试者,后果自负。请考生务必认真阅读具体报名流程及注意事项(见附件2、3),并遵照执行。
(三)考试费用及缴纳方式
根据我省相关规定,中小学教师资格考试笔试收费标准为65元/人·科次。报名信息通过审核后,考生应在规定的时间内完成网上缴费。
三、笔试时间及科目
本次笔试各科目名称、代码和有关说明见附件4。笔试各科目采用纸笔方式进行。
四、有关事项
(一)考试大纲及考试标准
中小学教师资格考试大纲由教育部统一制定,试题由教育部考试中心统一命制。考试不统一指定教材,考生可通过国家中小学教师资格考试网(//ntce.neea.edu.cn)下载《考试标准》和《考试大纲》,根据其中知识点自行复习、备考。
(二)考点与考场
我省各中小学教师资格考试笔试考点均实行人脸识别、智能安检、金属探测等入场检测方式,考生打印准考证后,应及时查阅考点地址,合理规划路线,确保提前到达考点,并配合做好入场身份核验与相关检测。
(三)成绩公布与查询
本次笔试成绩将于2025年4月21日在“中小学教师资格考试网”(// ntce.neea.edu.cn)公布(具体时间以教育部教育考试院公布为准),考生可自行登录查询成绩。
(四)违规处理
考生须仔细阅读《广东省中小学教师资格考试笔试考生须知》(附件5),并严格遵守。参加全国中小学教师资格考试的考生以及考试工作人员、其他相关人员,如有违反考试管理规定和考试纪律,影响考试公平、公正的行为,按照《国家教育考试违规处理办法》(教育部第33号令)进行处理。考生有作弊情形的,还将依据《教师资格条例》的相关规定,3年内禁止参加教师资格考试。如涉及违法行为,将移交公安机关,按照《中华人民共和国刑法修正案(九)》《最高人民法院 最高人民检察院关于办理组织考试作弊等刑事案件适用法律若干问题的解释》(法释〔2019〕13号)等相关规定执行。
附件:1.中华人民共和国教师法(节选)
2.中小学教师资格考试笔试网上报名流程
3.考生网上报名注意事项
4.2025年上半年中小学教师资格考试(笔试)科目代码列表
5.广东省中小学教师资格考试笔试考生须知
6.广东省全国中小学教师资格考试笔试工作联系方式
7.中小学教师资格考试(笔试)报名常见问题及解答
广东省教育考试院
2024年12月26日
附件1
中华人民共和国教师法
(节选)
第十一条 取得教师资格应当具备的相应学历是:
(一)取得幼儿园教师资格,应当具备幼儿师范学校毕业及其以上学历;
(二)取得小学教师资格,应当具备中等师范学校毕业及其以上学历;
(三)取得初级中学教师,初级职业学校文化、专业课教师资格,应当具备高等师范专科学校或者其他大学专科毕业及其以上学历;
(四)取得高级中学教师资格和中等专业学校、技工学校、职业高中文化课、专业课教师资格,应当具备高等师范院校本科或者其他大学本科毕业及其以上学历;取得中等专业学校、技工学校和职业高中学生实习指导教师资格应当具备的学历,由国务院教育行政部门规定;
(五)取得高等学校教师资格,应当具备研究生或者大学本科毕业学历;
(六)取得成人教育教师资格,应当按照成人教育的层次、类别,分别具备高等、中等学校毕业及其以上学历。
附件2
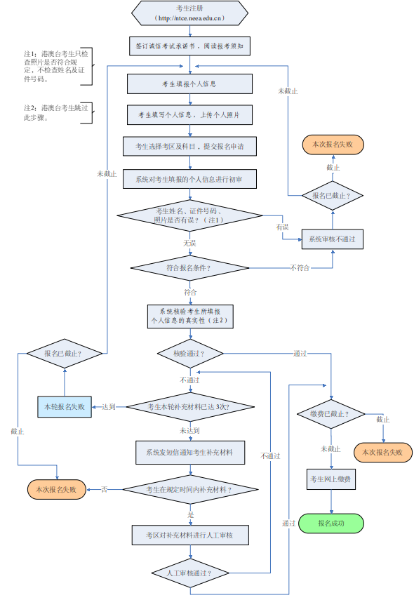
中小学教师资格考试笔试网上报名流程
第一步:注册。无论考生是否曾参加教师资格考试,本次笔试报名前均须登录“中小学教师资格考试网”(//ntce.neea.edu.cn,以下简称“网报系统”)进行注册。
第二步:签订诚信考试承诺书。新注册的考生用户必须先阅读考试承诺,确认遵守《诚信考试承诺书》的才可以进行下一步操作。
第三步:阅读报考须知,填报个人信息。
第四步:上传个人照片。详细照片要求见附件3第19点。
第五步:考试报名。根据页面提示操作。具体考试地点以考生下载的准考证上的地址为准。
第六步:信息初审。各考区对考生提交的个人信息进行审核,如符合报名条件,则进入下一步,否则本轮报名审核不通过。因个人信息填报错误而导致审核未通过的考生,可及时修正个人信息,重新选择报考课程,在规定时间内按要求再次提交报名申请。
第七步:信息核验。对初审通过的考生,考区进一步核验个人信息真实性。内地考生核验失败的,须在规定时间内登录广东省中小学教师资格考试(笔试)上传材料平台(//www.eeagd.edu.cn/jszgsh),上传相应户籍或居住证材料。港澳台考生无须等待核验结果,在规定时间内直接登录上述平台,上传指定的港澳台有效证件。
第八步:查看审核结果。考生提交报名信息后(初审通过但核验未通过的考生上传材料后),等待考区教育考试机构审核。考生可自行登录网报系统查验审核状态,各考区不另行通知。
第九步:缴费。网上审核通过的考生,在网上缴费截止日期前,可再次登录网报系统,按照系统提示在线支付考试费。缴费后考生可在网报系统中查询报名是否成功。未经审核或审核不通过的考生,不能网上支付考试费。审核通过、逾期未在网上缴纳考试费的考生,视为自愿放弃报考,当次报考信息自动注销。缴费成功后,考生报名成功,无论是否实际到考,考试费不予退还。
第十步:打印准考证。成功报名的考生可于2025年3月3日10:00起登录网报系统,根据提示下载pdf准考证文件。下载后,仔细核对个人信息,并直接打印成准考证。确有困难无法打印者,可到所属考区教育考试机构申请免费打印领取准考证。

附件3
考生网上报名注意事项
1. 考生报考前,务必登录拟报地市及考区的官网或官微,关注相关公告,了解拟报考区的具体报名要求,并按照执行。
2. 考生必须本人通过“中小学教师资格考试网” (//ntce.neea.edu.cn,以下简称“网报系统”)注册并进行网上报名。注册时须核验考生手机号码,如考生核验手机号码过程中接收不到系统自动发送的验证码,可以拨打报名网站上的短信服务热线寻求帮助。每个手机号码只能注册一次,请勿重复注册。
3. 所有考生笔试报名前需要重新进行注册、填报个人信息并上传个人照片,重新注册操作不影响考生已获得的成绩。
4. 考生在参加中小学教师资格考试期间,切勿更换手机号码,并关闭短信过滤功能。如考生忘记网报登录密码,可通过网上报名系统提示操作,将新的密码通过短信发送到考生报名时所填手机号码。
5. 如考生报名时提交的个人信息不符合报名条件,则本轮报名流程结束,系统显示为审核不通过,考生可在报名截止时间前再次提交报名申请。如考生报名时提交的个人信息符合报名条件,但系统进一步检验个人信息真实性未通过,将通过短信通知考生上传相关材料,以便教育考试机构进行人工审核。注意:上传材料平台(//www.eeagd.edu.cn/jszgsh,以下简称“上传平台”)将显示考生本人填报的报名信息,过程完全免费,不涉及任何银行交易。
6. 考生报名填写个人信息,必须与身份证保持一致,使用简体字输入,不可使用繁体字、汉语拼音或其他文字。
7. 凭广东省内居住证报名的考生,“居住证编号”一栏填写身份证号码。
8. 考生报名时必须填写标准学校名称(报名界面可查询),属于分校或者校区且与校本部不在同一地市的,在标准学校名称后以全角中文括号加以注明,例如“中山大学(深圳校区)”,不可填写简称或不规范名称,以免因学校名称不符而被审核不通过。
9. 考生须对所填报的个人信息和报考信息准确性负责,报考信息一经审核确认,不得更改。禁止委托培训机构或学校集体替代考生报名,如因违反相关规定而造成信息有误或无法报考,责任由考生本人承担。
10. 考生应自行对照报考条件,如实填写个人情况并选择报考类别,保证本人的报名信息真实有效且具有报名资格。不符合报名条件而参加中小学教师资格考试笔试者,后果自负(在面试报名现场审查中将被取消面试资格或在后期申请认定教师资格时考试成绩无效)。
11. 所有审核不通过须重新修改报名信息(包括照片)的考生,必须同时重新选报考试科目,在规定的报名时间内完成再次提交。
12. 考生须自行关注网报系统的审核状态,各考区不另行通知。因个人信息填报错误而导致审核未通过的考生,可及时修正个人信息,重新选择报考课程,在规定时间内按要求再次提交报名申请。
13. 如拟报考区额满,考生可选择本地市其它考区报考,各地市考位数总体上可满足本地市考生需求。
14. 考生务必根据实际情况,选择户籍所在地市或居住证申领地市报考,在校生可选择学校所在地市报考。
15. 考生如实提交报名信息并正确选择考区后,须保持注册登记的手机畅通,暂时关闭短信过滤功能。如接到省教育考试院发出的上传材料通知短信,请根据提示于2025年1月11日17:00前登录上传平台(//www.eeagd.edu.cn/jszgsh),上传相应户籍或居住证材料。如未接到短信且本人报名信息至2025年1月11日12:00仍处于“待审核”状态,请于2025年1月11日17:00前直接登录上传平台,上传相应户籍或居住证材料,并等待审核结果。
16. 港澳台考生提交报名信息后,无须等待短信通知,自行于2025年1月11日17:00前登录上传平台,上传相应港澳台有效证件,上传的有效证件须与报名登记的证件一致。
17. 考生通过上传平台上传的材料必须与报名信息一致,如材料不符或信息不实,本次报名审核将不予通过。
18. 考生通过上传平台上传的材料为图片格式,请务必注意拍摄清晰并正确上传,如上传3次仍无法成功核验,则本轮报名审核不予通过。考生可对照有关要求完善材料,在报名时间内再次提交报名申请。
19. 考生网上报名上传照片要求:
(1)本人近6个月以内的免冠正面彩色证件照,白色背景为佳;
(2)电子照片格式及大小:JPG/JPEG格式,照片文件不大于200K,高不多于600像素,宽不多于400像素,压缩品质系数不低于60;
(3)照片显示考生头部和肩的上部,不允许戴帽子、头巾、发带、墨镜,头发不得遮挡眉毛、眼睛和耳朵,不得对人像特征(如伤疤、 痣、发型等)进行技术处理;人像在图像矩形框内水平居中,左右对称,头顶发际距上边沿50至110像素,眼睛所在位置距上边沿200至300像素,脸部宽度180至300像素;
(4)因报名时需对上传相片进行拖曳裁剪,请保证拖曳裁剪后的相片符合上述要求;
(5)照片不可过度修饰,以免影响报名审核及考试入场等环节的人脸识别效果。
附件4
2025年上半年中小学教师资格考试(笔试)科目代码列表
中小学教师资格考试笔试科目说明如下:
1.幼儿园教师资格考试笔试科目共两科:科目一为《综合素质》,科目二为《保教知识与能力》。
2.小学教师资格考试笔试科目共两科:科目一为《综合素质》,科目二为《教育教学知识与能力》。
3.初级中学、高级中学教师资格考试笔试科目共三科:科目一为《综合素质》,科目二为《教育知识与能力》,科目三为《学科知识与教学能力》。
4.申请中等职业学校文化课教师资格的人员参加高级中学教师资格考试。
5.中等职业学校专业课教师和中等职业学校实习指导教师资格考试科目共三科:科目一为《综合素质》,科目二为《教育知识与能力》,科目三为《专业知识与教学能力》,其中科目三的考查结合面试环节进行。
6.音、体、美专业考生的笔试公共科目一、科目二(科目代码:201、202、301、302)实行单独编码(相应科目代码:201A、202A、301A、302A),音、体、美专业考生在笔试报名时应选报单独编码的公共科目。取得科目201A、202A合格的考生,面试仅限于参加小学类别音、体、美专业科目;取得科目301A、302A合格的考生,面试仅限于参加初中、高中、中职类别音、体、美专业科目。考生已获得科目201、202、301、302合格成绩,可相应替代科目201A、202A、301A、302A合格成绩;考生已获得科目201A、202A、301A、302A合格成绩不可替代科目201、202、301、302合格成绩。
7.初中、高中、中职文化课类别“心理健康教育”、“日语”、“俄语”“特殊教育”学科的笔试科目一、科目二与已开考学科一致,笔试科目三《学科知识与教学能力》结合面试一并考核。
附件5
广东省中小学教师资格考试笔试考生须知
(一)考生开考前30分钟,持《准考证》、有效期内的居民身份证/港澳台居民居住证/港澳居民来往内地通行证/台湾居民来往大陆通行证(五年有效期)进入考场,“两证”缺一不可。如《准考证》上的“姓名”和“身份证号”信息与所持规定证件上不一致,不得参加考试。
(二)考生只准携带必要的考试文具进入考场(如:黑色签字笔、铅笔、尺子、橡皮等),不得携带书籍、资料、草稿纸、计算器、包等物品,严禁携带具有拍摄、发送或者接收信息功能的电子设备(如:手机、耳机、智能手表等),如有违反,按照违规舞弊处理。
(三)考生入场后,应对号入座,保持安静,遵守考场纪律,并将本人的准考证、有效期内的居民身份证/港澳台居民居住证/港澳居民来往内地通行证/台湾居民来往大陆通行证(五年有效期)放在课桌的指定位置,接受监考员核对。
(四)考生拿到试卷、答题卡后,先核对试卷与自己报考的科目是否相符。如不符,应立即举手向监考员说明情况;如相符,应在指定位置填写个人信息(姓名、准考证号、座位号)及诚信考试承诺。
(五)根据国家有关法律规定,除外语科目外,考生应使用国家通用语言文字进行作答,使用其他语言文字作答无效。
(六)考生须在答题卡各题目规定的答题区域内作答,错答区域或者超出规定区域的作答内容无效。
(七)考生笔试迟到15分钟不得进入考场参加考试,考试结束前30分钟,方可交卷离开考场。提前离场考生须在考点指定休息区域停留,考试结束后方可离开考点。如遇特殊原因,须经监考员请示主考同意后方可提前离开考场,考生出场后不得重返考场。
(八)试卷分发、装订错误或试题字迹印刷不清时可举手向监考员反映。凡涉及试题内容的,监考员一律不予解答。
(九)考生填涂答题卡时,姓名、准考证号、座位号、诚信考试承诺及非选择题部分用黑色签字笔书写,选择题部分及选做题信息点用2B铅笔填涂,严禁使用涂改液、胶带纸、修正带。
(十)考试结束后,考生须立即停止答题,待监考员允许后方可离开考场。考生离开考场时,不准将试卷、答题卡、草稿纸带离考场。离开考场后,不准在考场附近逗留和交谈。
(十一)考生应自觉服从监考员管理,不得以任何理由妨碍监考员正常工作。考生如有违纪、作弊等行为,将按照《教师资格条例》《国家教育考试违规处理办法》等规定进行处理。有作弊情形的将依据《教师资格条例》的相关规定3年内禁止参加教师资格考试。如情节严重、触犯刑法,将报送公安部门,依法处理。
附件6
广东省全国中小学教师资格考试笔试工作联系方式
附件7
中小学教师资格考试(笔试)报名常见问题及解答
1. 广东省内高校在校生报考该如何填报?有详细指引吗?
答:请参考下表。
2. 填写个人信息后提交不成功怎么办?
答:教师资格考试是教育部教育考试院组织的全国统一考试,报名系统及服务器维护由教育部教育考试院安排部署,考试期间报名人数众多,可能会造成网络拥堵,建议考生错峰报考。
3. 为什么有些已经关闭的考区又重新开放?
答:因各考区考位有限,在报名过程中如果发现报名人数过多,超出考区承受范围已达一定比例,则考区会临时关闭报名通道。待本考区已报名考生审核完毕,审核不通过的考位被释放出来后,如本考区仍有剩余考位,则重新开放本考区报名通道,接受考生报名。
4. 提交报名信息后多久可以看到审核结果?
答:我省是教师资格考试报考大省,考生人数众多,且报名高峰期集中在报名第一天,审核工作量庞大,审核结果将于报名第一天14:00起陆续呈现,请考生予以理解,耐心等待。
5. 填写报名信息后,提示身份证号已注册,怎么办?
答:身份证号已注册,可能因为个人信息泄露或者他人代报造成。如该身份证号注册的手机为本人使用,可凭此手机找回密码后登录系统修改个人信息;如非本人手机号码,可联系报名系统客服(联系方式见报名系统51吃瓜-最新流出51吃瓜官方入口),请求更正本人注册手机号码。
6. 审核不通过,提示相片不符合要求怎么办?
答:因报名时需对上传相片进行拖曳裁剪,考生须保证拖曳裁剪后的相片清晰度和大小均符合要求,在此基础上须再次提交报名申请。
7. 户籍和居住证不在当地,可以选择当地的考区吗?
答:非在校生报考我省教师资格考试,须根据实际情况选择户籍所在地市或居住证申领地市报考,各考区均不接受外市考生报考。
8. 提交报名信息后很久了还是“待审核”状态。
答:考生提交报名申请后,考区将对考生填报的个人信息进行核验,请考生保持注册登记的手机畅通,暂时关闭短信过滤功能,留意接收报名机构发出的短信。内地考生如接到省教育考试院发出的上传材料通知短信,请根据提示于规定时间内登录广东省中小学教师资格考试(笔试)上传材料平台(//www.eeagd.edu.cn/jszgsh,以下简称“上传平台”),上传相应户籍或居住证材料。如未接到短信且本人报名信息至报名结束次日12:00仍处于“待审核”状态,请直接登录上传平台,上传相应户籍或居住证材料,并等待审核结果。港澳台考生提交报名信息后,无须等待短信通知,自行于报名结束次日17:00前登录上传平台,上传相应港澳台有效证件,上传的有效证件须与报名登记的证件一致。
9. 按照短信要求上传证明材料了,人工审核也已经通过了,为什么报名系统还是显示审核不通过?
答:教师资格考试报名系统与上传平台属于不同系统,数据不能同步,考生在报名系统提交报名申请且信息核验失败后,上传平台将读取考生信息并等待考生上传材料,如果考生此时修改报名系统上的个人信息,将造成两个系统上的数据不一致,从而影响审核结果。请考生提交报名申请后,务必等待审核完成后再进行下一步操作。
10. 港澳台考生怎么报考?
答:港澳台考生凭指定的有效证件(港澳台居民居住证、港澳居民来往内地通行证、五年有效期台湾居民来往大陆通行证)报考教师资格考试,可根据实际情况选择省内任一考区。入场考试时,需提供与报名登记相一致的有效证件。
11. 深汕特别合作区考生该选择深圳还是选择汕尾报考?
答:深汕特别合作区考生请根据居住证颁发地市选择拟报考区,如居住证由深圳市颁发,则选择深圳市所辖考区报考,如居住证由汕尾市颁布,则选择汕尾市所辖考区报考。
12. 报名期间为广东省内高校二年级本科在校生、准毕业学年的专科学生、幼儿师范学校准毕业学年学生,能否报考?
答:考生须按实际考试时间确定本人是否符合报名资格。广东省内在校生,在报名期间尚未满足我省关于省内在校生报名条件,而考试期间已满足的,则本次可以正常报名,个人信息按报名期间的实际情况填写。如在实际考试期间仍不符合我省报名资格而报名参加考试的,后果(例如面试或认定不予承认)由考生本人负责。
13. 报名期间为广东省内高校毕业学年学生、幼儿师范学校毕业学年学生,该如何报考?
答:上半年报名的考生,可选择“在校生”身份报名;下半年报名的毕业学年学生,报名期间尚未毕业,而考试期间已毕业的,须选择“非在校生”身份报名,户籍、居住证等信息按报名期间的实际情况填写,并按要求选择相应考区。14. 补充上传材料后,审核不通过,还可以再次修改报名信息后再提交报名申请吗?
答:请考生注意报名截止时间,截止时间前可以再次提交报名申请,逾期不可。
15. 审核通过后,发现个人信息有误怎么办?
答:考生须对所填报的个人信息和报考信息准确性负责,报考信息一经审核确认,不得更改。如因系统原因造成相片丢失或错乱,可联系所报考区招生办公室,请求协助修改。
16. 有效身份证件是指什么?
答:有效期内的居民身份证、临时身份证、公安部门出具的带相片的身份证明、军官证、港澳台居民居住证、港澳居民来往内地通行证、五年有效期台湾居民来往大陆通行证,其它证件不作为本项考试的有效证件。
17. 可以凭电子身份证或者电子居住证报名吗?
答:符合条件的有效期内的电子身份证或者电子居住证都可以作为报名凭证。如果需要上传电子身份证,请上传“粤省事”微信小程序上的证件完整截图(包含正反两面);如果需要上传电子居住证,请上传“粤居码”微信小程序上的证件完整截图(包含检验二维码,查询步骤及证件截图如下图);如需上传其他渠道的证件截图,请提前与所报考区招生办联系,否则无法受理。请注意:上述电子证件仅限于报名使用,考试当天必须携带实体证件验证入场。

18. 报名后个人信息发生变化,怎么办?
答:请考生在个人信息发生变更后,及时向所报考区招生办公室提出变更申请,并提供公安部门出具的个人信息变更证明材料,请考区招办根据规定逐级上报,最终以教育部教育考试院的更正结果为准。
19. 广东省高校在校生,为什么审核不通过?
答:广东省高校在校生审核不通过的原因一般有以下几种:一是不符合“广东省内普通高等学校在读研究生、三年级及以上的本科学生、毕业学年的专科学生、幼儿师范学校毕业学年学生”这个条件;二是未正确填写在读学校的标准校名,系统无法识别。
20. 收到短信提醒个人信息审核不通过,怎么回事?
答:个人信息包括姓名、身份证号及相片,请核对此3项信息是否与身份证件上的完全一致,相片是否本人,确认无误并重新提交后,在规定报名时间内可再次提交报名申请。注意:如考生相片P图过度,将会影响跟公安数据的查验效果,请不要上传过度P图的相片。
21. 提交报名申请后发现报错科目了,可以改吗?
答:如果目前还是“待审核”状态,考生可自行登录报名系统取消报名,再重新选择科目并再次提交报名申请;如果目前已经审核通过,则不可再修改任何个人信息(包括科目)。
22. 港澳台在校生可以报名吗?
答:根据我省报名规定,符合年级规定的广东省高校在校生可以报考我省教师资格考试。港澳台高校不属于广东省,不符合在校生报名条件。如果考生持有指定的港澳台居民有效身份证件(包括港澳台居民居住证,或港澳居民来往内地通行证,及五年有效期台湾居民来往大陆通行证),或者持有有效期内的广东省户籍或居住证,可按规定以非在校生身份报名参加我省教师资格考试。
23. 广东省内成人高等教育院校毕业学年的在校生,可以以“在校生”身份报名吗?
答:不可以。根据我省教师资格考试“报考对象”规定,“广东省内普通高等学校”毕业学年在校生可报名参加我省教师资格考试。成人高等教育院校(例如开放大学、干部学院、成人院校、培训院校等)不属于普通高等学校,不符合此项规定。
24. 报名后身份证丢失,可以凭电子身份证入场吗?
答:不可以。电子身份证的载体是手机,考生进入考场后,监考员将对考生证件进行再次核实,而手机不可携带进入考场,否则视为违纪。请考生务必检查考试必需证件及材料,如身份证丢失,请及时前往公安机关办理临时身份证,或带有相片的身份证明,以免影响考试入场验证。
25. 规定的报名时间已结束,还可以补报名吗?
答:不可以。中小学教师资格考试是教育部教育考试院部署实施的全国统一考试,报名时间由教育部教育考试院规定,由省教育考试院在当次考试通告向考生发布。考生应在规定的时间内完成报名,逾期提交报名申请无效。
26. 考试发生违规作弊作为,有什么后果?
答:根据教师资格考试相关规定,考生如有违纪、作弊等行为,将按照《国家教育考试违规处理办法》(教育部第33号令)等规定进行处理。有作弊情形的,依据《教师资格条例》的相关规定,3年内禁止参加教师资格考试。请考生务必诚信赴考。
27. 已关闭的不具备收发功能的电子设备,可以携带进入考场吗?
答:不可以。根据《国家教育考试违规处理办法》(教育部第33号令)第五条:“有下列行为之一的,应当认定为考试违纪:(一)携带规定以外的物品进入考场或者未放在指定位置的”。考生携带任何形式的电子设备,务必存放在指定位置,不可带入考场。
28. 考试当天,有什么要注意的地方?
答:考试当天,请考生注意以下几点:一是考生须持《准考证》和有效身份证件进入考场,确保“两证”齐全,信息一致;二是考生只能携带必要的文具进入考场,禁止在《准考证》上书写任何与考试有关的文字。应严格遵守考场纪律,听从监考老师指挥,不提前作答,不延后交卷,不影响考场秩序。诚信赴考,切勿发生违规作弊行为;三是合理安排时间。迟到15分钟不得进入考场,考试结束前30分钟方可交卷离开考场。
29. 考试需要提前到达考点吗?
答:根据教师资格考试规定,考生迟到15分钟不得进入考场。我省各考点使用智能安检门、人脸识别、金属探测仪等多种手段进行考试入场安全检查,考生须提前至少1小时到达考点并接受检查。
江门市政府门户网站

粤公网安备 44070302000670

