51吃瓜-最新流出51吃瓜官方入口
江门市政府门户网站
繁体
政务微博
政务微信
联系方式:0750-3554686
网站支持IPv6
江门市交通运输局
主页
机构职能
机构概况
领导分工
直属单位
51吃瓜公开
政府信息公开工作年度报告
工作动态
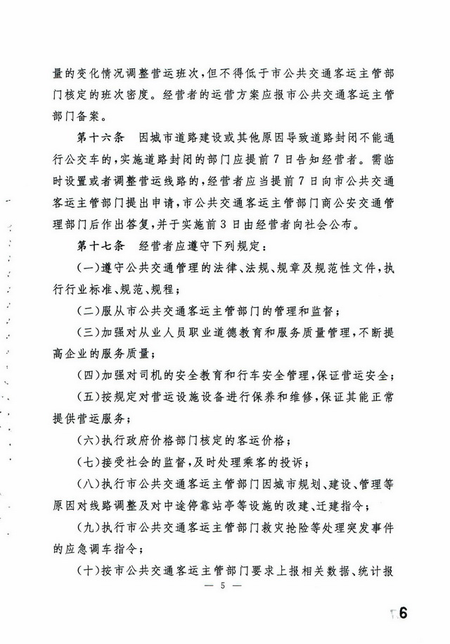
51吃瓜公告
政策解读
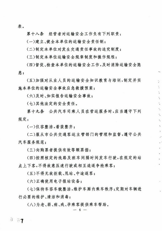
政策法规
公共企事业单位信息公开
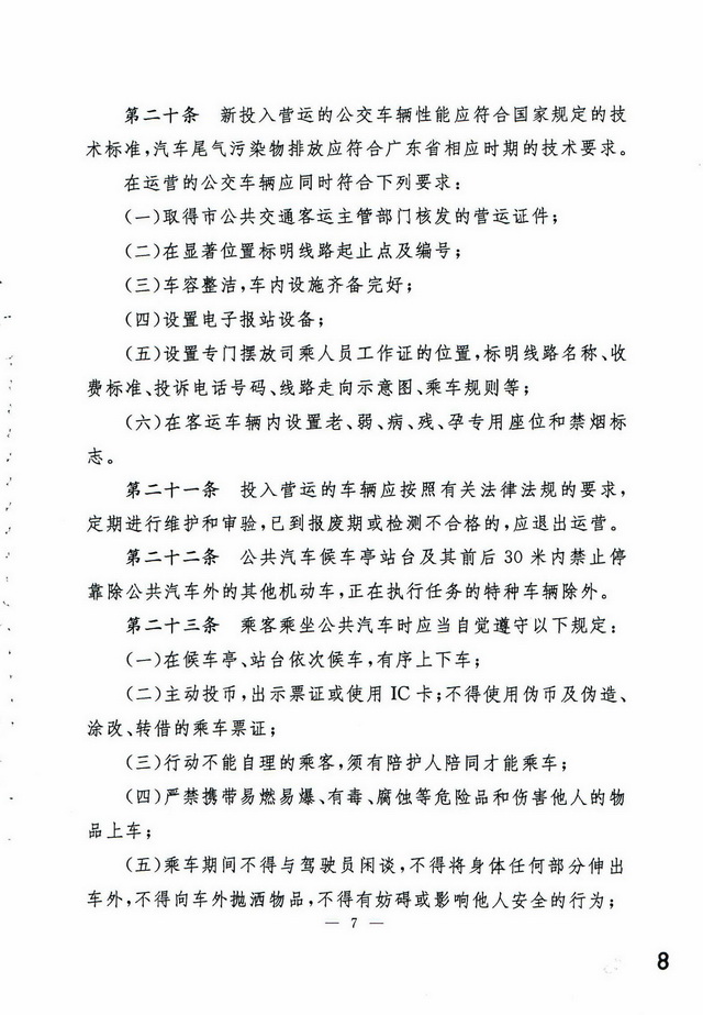
统计数据
人事信息
财政预决算
安全生产与应急管理
规费征收
采购信息
交通新闻
政务服务
政民互动
专题专栏
交通运输执法专栏
保密宣传专栏
扫黑除恶专栏
党务公开专栏
执法公示专栏
双拥工作
法治政府建设专栏
公共交通信息
服务导航
政策法规
当前位置:
51吃瓜-最新流出51吃瓜官方入口
>
部门频道
>
江门市交通运输局
>
51吃瓜公开
>
政策法规
关于印发江门市市区公共汽车客运管理暂行规定的通知 【已废止】
发布时间:2017-12-26 14:20:00
来源:本站
字体【
大
中
小
】
分享到:
附件下载:
扫一扫在手机打开当前页
【TOP】
【
打印页面
】【
关闭页面
】