政策措施:54项公安便民政策在我市落地落实
文本解读:打通最后一公里 服务群众零距离 我市交警部门不断推进“放管服”改革
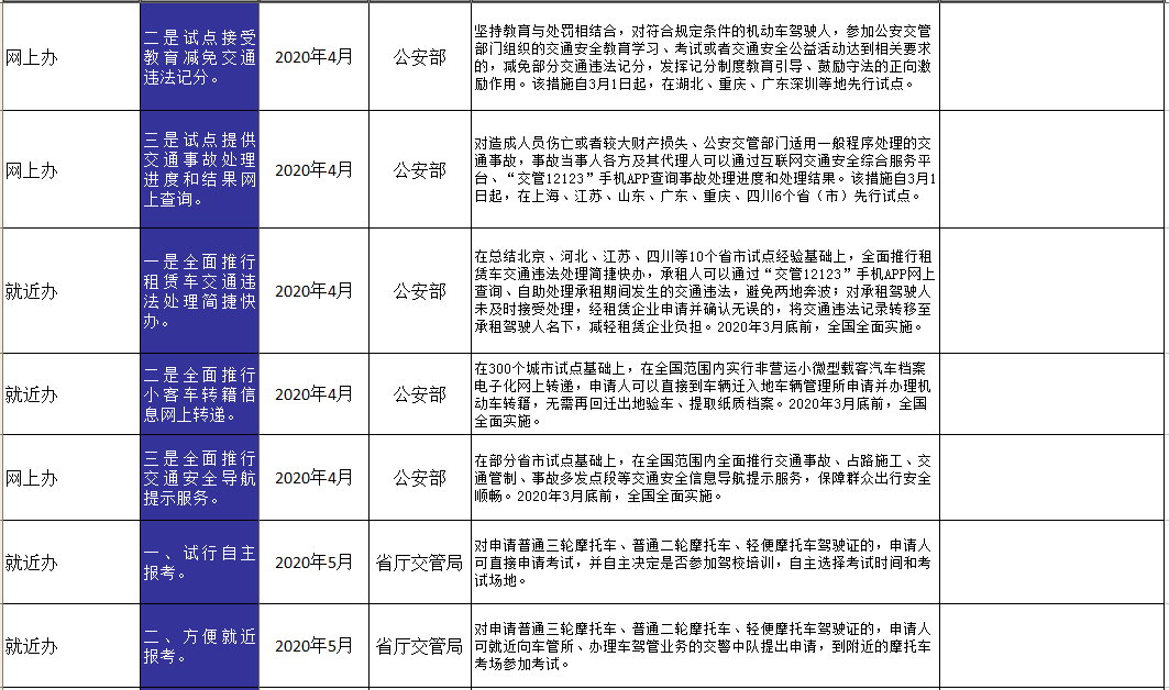
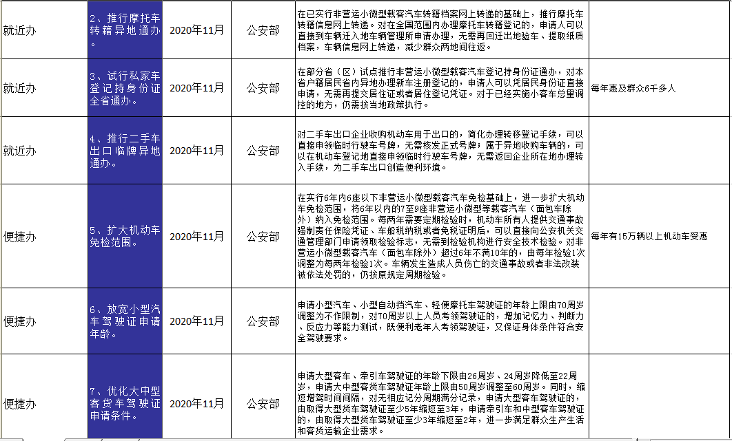
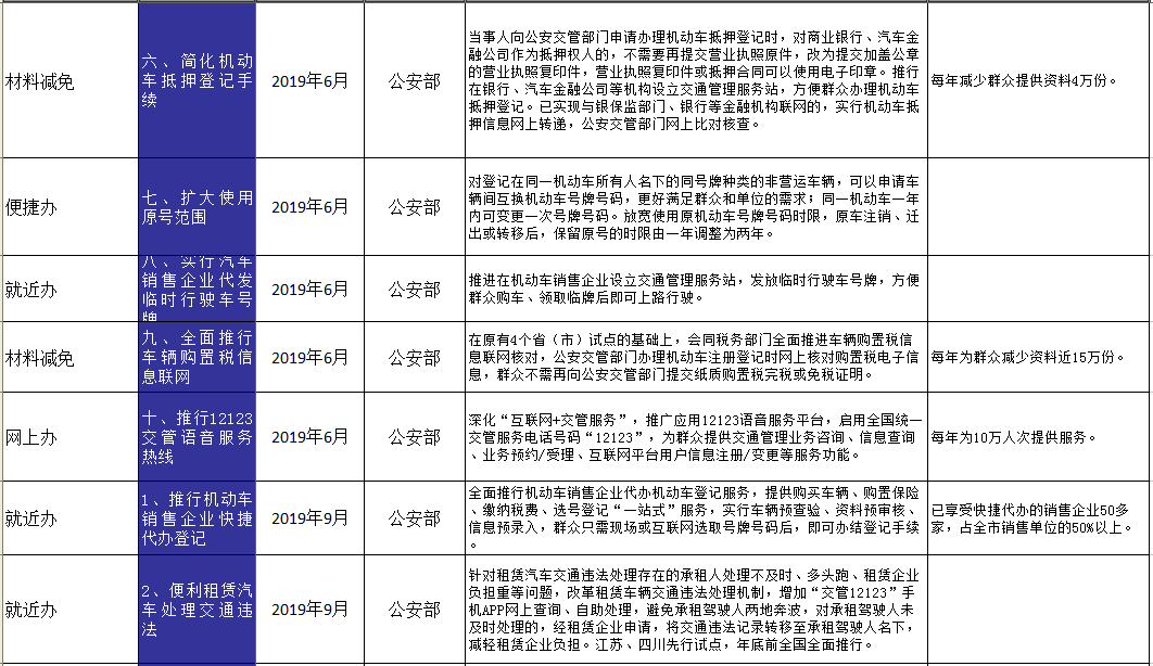
图表解读2:54项公安便民政策在我市落地落实
视频解读:54项公安便民政策在我市落地落实
联系方式:12123