51吃瓜-最新流出51吃瓜官方入口
江门市政府门户网站
繁体
政务微博
政务微信
网站支持IPv6
江门市公安局
主页
51吃瓜公开
工作动态
51吃瓜公告
政策文件
图片新闻
财政预决算
行政执法
政府信息公开年报
政府信息公开指南
数据发布
组织机构
职务简介
机构简介及职责
政务服务
政民互动
重点领域信息公开
推进面向转移落户人员的服务公开
51吃瓜公告
当前位置:
51吃瓜-最新流出51吃瓜官方入口
>
部门频道
>
江门市公安局
>
51吃瓜公开
>
51吃瓜公告
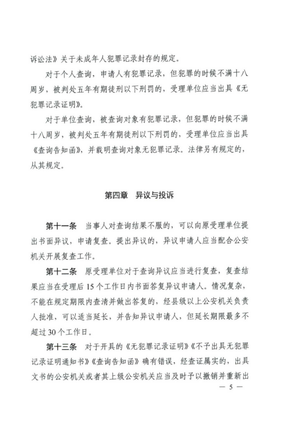
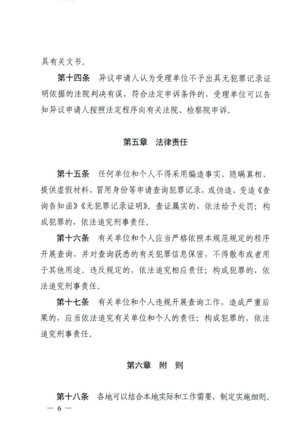
公安部关于印发《公安机关办理犯罪记录查询工作规定》的通知
发布时间:2022-01-11 17:03:50
来源:中华人民共和国公安部
字体【
大
中
小
】
分享到:
附件下载:
附件1单位申请.docx
附件2查询申请表(中国公民).docx
附件3查询申请表(外国人).docx
附件4复查申请表(中国公民).docx
附件5复查申请表(外国人).docx
附件6无犯罪记录证明.docx
附件7不予出具无犯罪记录证明通知书.docx
附件8犯罪记录查询结果告知函.docx
附件9复查意见.docx
扫一扫在手机打开当前页
【TOP】
【
打印页面
】【
关闭页面
】